第2节. MBR和GPT分区管理

三步:分区、格式化、挂载
为啥要分区

分区 隔离数据,系统分区,数据分区,系统坏了,数据不受🦅影响,
分区的格式也可以不同。对于修复来说提高了修复的速度,没必要针对总体硬盘修复了。
一个小小重点
日志和DATA要分开来,性能得以优化。不然写日志可能导致东一个扇区西一个扇区,造成了文件的碎片化,将来读取不是太顺畅,性能就不好。这个如果是真的,影响很大的话,确实是个关键点★。
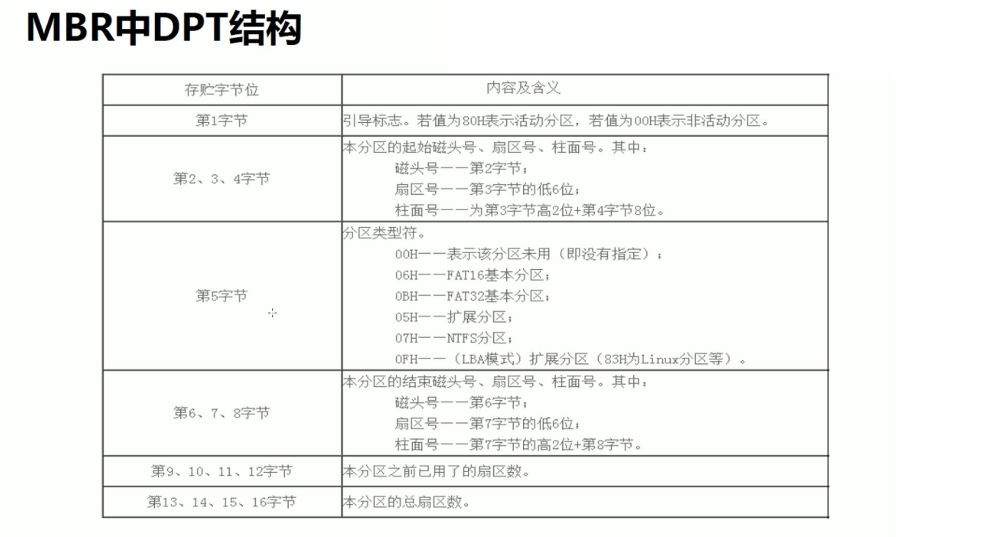
MBR
所以说,分区对读取速度有帮助的,简单来讲就是分门别类提供效率。


△结合上一章,搞清楚几个问题哦,①8G、2T、16B、32位、CHS这些东西分别说的啥,谁的上限,怎么得来的②同样的MBR里有两台表达方式CHS和LBA,这两个自然存在不同的上限的。上面的32位是LBA表达法用了4个B,所以是32个位也就是2^32来表示扇区的,所以MBR的分区上限是这么来的,当然CHS要小咯。然后CHS是3个字节也就是24位来表达扇区的,自然分区就更小了。
主要上次提到2^48*512B是在磁盘空间表示上见到的。而这次是分区空间上限表示的计算方法。计算公式一样,但要注意说的不是同一个东西。本质上是一回事,都是多少位来表示多少个扇区,一个说的是分区,一个说的是硬盘。 你看哦这就是完全错误的理解了,错啦,往下看吧,MBR-如果用LBA它支持的硬盘最大就是2T,如果是CHS,最大硬盘支持的就是8G。不是说的一个分区最大值哦。
[root@vpn ~]#echo 2^28*512/1024/1024/1024 |bc
128 👈128G
[root@vpn ~]#
[root@vpn ~]#echo 2^32*512/1024/1024/1024 |bc
2048 👈2T
[root@vpn ~]#
进一步总结,那么为什么还有大把的人讲MBR单个分区最大支持2T呢,因为如果你将3T的硬盘划分区MBR的哦,划了2T作为第一个主分区,那么剩下的1T空间就用不了了,就灰掉了,说单个分区最大2T的也对,但是不准确,因为单个分区用掉了整个MBR格式的硬盘的2T上限,所以剩下的空间无法划分了。举例


MBR目前依旧是主流的
、
55AA就是标记位。
MBR分区结构
--------------------------


这0磁道0扇区的512B,不属于任何分区,既然不属于任何分区就没有任何文件系统,没有文件系统自然就没有文件的概念。
最后标记为就是55aa





四个分区,每个16个字节。
活动和非活动,所谓活动分区,就是计算器启动的时候找80标记的分区,从该分区上找操作系统(引导操作系统的相关文件)。如果有两个80,就找不到了。就启动不了了。


这个磁头、柱面(也就是磁道数track)、扇区都有了也就是CHS定位了起始位置就有了,就是该分区从哪里开始。磁头从1开始,扇区也是从1开始的,因为扇区0就是上图拉,MBR和分区起止位啦。所以8bit的磁头不是256而是255,6bit的扇区不是64个而是63个。
在上图👆中指出8bit的磁头head、10bit的track磁道也就是柱面、以及6bit的扇区的具体位置。

第五个字节为0表示空间未使用。都不是0上图,就是分区都使用了,都分区了。


CHS如图才3个字节,也就是3*8=24个bit,也就是2^24*512/1024/1024/1024=8G的空间上限。问这是分区最大值还是所有分区-整块硬盘最大值。就算你不知道直接的答案,使用现有的肯定的知识也能得出来,来,3个字节来表示CHS是吧,假设是表示的单个分区最值,那么3个字节全部设置为1,也就是FF FF FF,好00 00 00-ff ff ff 表示8G一个分区,那么第二分区同样也是00 00 00 - ff ff ff ,第三个 第四个都这样,你觉可能吗,CHS是什么是那张硬盘结构图cylinder磁道也就是柱面,磁头也就是盘面,sector扇区,比如C-H-S值为1111111111-11111111-111111,这个东西是啥就是磁盘上的唯一的个扇形拉扇区对吧,我柱面定了-磁头定了-扇区也定了,东西就一个东西,还能在4个分区里出现4次?!扯淡吧,所以_ ___ __ 三个字节是4个分区整体计算分配的空间,比如分区1 CHS是1-10,分区2 CHS就是11--20,3就是21-30 ,4就是31- 40这样的。就像你写word里的序号是续的,不是重新编号的,当然我用10 20 30 便于理解,其实是下面这些值👇,同理LBA也是一样,所以LBA的2T上限就是整个磁盘的。

8个字节是换LBA玩法了。


所以2T也就是MBR的上限了,“也就是MBR可以表达的一个分区的最大容量”,这句话也是错的,我上面已经解释过了。

EBR表达起始位置和下一个EBR的位置,自然就能知道自己的起止位置了。
EBR不固定,是因为扩展分区不固定,第一个EBR不固定,自然后面的EBR都不固定。

但是MBR是固定的,整个硬盘的第0个扇区就是MBR所在,自然是固定的。



上图👆最左边一列是偏移地址,也不知道是怎么意思?⚪不管他参考基准是什么,反正对不上号和下图:是什么,是你大爷,看东西不会思考,第三次过的我来告诉一年前的你,
以前两行为例:
00000000
00000010
等价于
0000-0010
等价于
0000-001F
也就是2^5=32,也就是32个B字节,你数数前两行是不是32个字节,中间段是不是8*4=32个。
所以下图的红框就是位置,就是上图的位置,只不过下图统一用10 20 30 F0来表示,人家就是行开头了,
比如00000000-00000010,就是0000-0010,就是0000、0001、0002、0003、... 000F、0010就是2^4=16就是一行16给字节咯。
这个在MBR分区结构里也有小字表示的见下下图

上图的Error就是出错信息数据区。

================
备份分区表
需求来了,分区表的备份。emm,如果分区没了,上面的数据也没办法读取了。所以分区也有必要备份一下。
如果全公司的硬盘都是一个分区方法,基本也无需备份了。有一个导出分区表就行了。

也可以把这个512字节都拷贝出来
现在只备份这个64B的分区表,因为不是文件 所以cp拷不了,所以用dd把二进制读出来。







看二进制的方法来了:od、xxd、hexdump




举例,删除分区表-不是删除分区


就是把最后的标识位清了,但是skip用的有问题,skip是跳的if的设备,跳of=/dev/sda设备,要使用seek。





fdisk和lsblk的区别来了-一个看的硬盘上的,一个看的是内存中的

一旦重启,内存中的分区表就没了,硬盘里的分区早就没了,重启就起不来了。
当前真正生效的还是内存中的数据(分区表)

ps:不管你skip510还是seek510,skipxxxx要得到的是/data/dpt里的55aa,显然dpt只有66B,skip写错了,下面改过来了。




这样就恢复了55aa标记位
举例-破坏分区表-保留了标志位

有些是0,就给你用*省略了,不显示了,详细看的就加参数

因为标志位55aa还在,所以还有个分区标题

虽然fdisk有这些磁盘标题Device Boot Start End Bloks Id System,但是没有东西,因为分区表清零了
系统判定有55aa标识位,觉得有分区,但是又不知道分区的起始结束位置。
此时重启,就起不来了,不重启是可以的,因为当前分区表是用的内存中的,也是说分区表还有的。救援模式来恢复可以吗?刚才的备份数据在/data里,但是分区没了/data个毛啊。
所以要备份一定要scp到远程主机上。当然如果你有可以用两块硬盘,分区破坏了一块,可以从另一块硬盘上手动挂载后获取分区备份(加入你的备份在那块上)。

重启模拟故障处理,重启之前先把分区表备份到远端机器上。

提示没有找到分区了

进入救援模式,硬盘起不来,光盘起。






如果硬盘分区还在,就会看到挂载到mnt/sys里面的,由于我们之前将硬盘的分区删了,所以这里自然也看不到了。
但是好像救援模式没有网络,你的分区备份还在远端主机上呢,

可以拿U盘,其实还可以临时配个IP地址的


这就就完成了救援模式下的scp

同时你要知道,此时是光盘加载的,数据拷贝过来都是放在内存里的,重启就没了。

上图👆注意 :sdb、sdc、sdd都不管,是刚才加的。

再看下a硬盘

上图是看了全部了,下面只看前512一个扇区的内容

55aa前面的64确实是空的(注意中间*省略了,其实是64B的0)。



写硬盘的话:工作原理,是把内存的数据先放到缓冲区里,过一会再放到硬盘里。
dd 命令你看到提示ok了,但其实还在缓冲区里呢。你立马重启缓冲区内容就清了,此时就造成了数据写失败。所以不能捉急。
手动sync同步一下:多次sync就是担心sync没有立马执行。还是要等等。



此时硬盘已经还原,系统已经能识别了--系统就是装在硬盘里的,能识别自然就说明硬盘分区恢复了。


dpt disk partition table
========================================================

实际上整个硬盘都不能超过2T,不是说分区不能超过2T。超过MBR就没办法了。为啥,分区表里的的bit位算出来的不是针对单个分区的,为啥说是整个硬盘呢。你再看下原来的图

他那个4字节“分区起始LBA”里填写的是起始和结束位,结束位本身就是2^32*512B=2T的上限,2^32个bit位用来多次表达分区起始位置,所以怎么算整体的表达能力就是2T空间。这个好理解,我们拿两个bit位类比来表示空间,00-01,01-10,10-11,11-00,没了,是不是一共也就会2^4个分段。它是续接的,不是每次都重新编号的。


每块硬盘可以有独立的分区格式,下面一块就是MBR



▲面试题有了:问:windows硬盘分区底色是绿色是啥情况?哈哈哈,气死人不偿命~
变色,就是自动将第4个分到一个扩展分区里面了,然后自动创建了一个逻辑分区。

删除里面的逻辑卷
、


这就是扩展分区划分逻辑分区
再说会GPT分区



UUID是国际标准,微软发布的GUID属于UUID的具体实现。

UUID后面写的是16进制。128bit,就是32个16进制。
IPv6也是128位,这个UUID也是128位。
题外话:
[14:54:45 root@pyConsole ~]#cat /etc/fstab | grep UUID |cut -d "=" -f 2 | cut -d " " -f1 |cut -d "$" -f1 |cat -A
07507cea-e91c-42ff-9cc9-ca3eb61212f0$
[14:54:48 root@pyConsole ~]#cat /etc/fstab | grep UUID |cut -d "=" -f 2 | cut -d " " -f1 |wc -c
37
wc这个算字符是把最后的$也算上去了哦,我输过了是36个~对输过了,要赢回来的
UUID生成工具uuidgen,▲各种生成工具可以整一波~



Protective MBR完全是保护后续的GPT分区信息的。

👆一组4个分区的定界信息。

Partitioin Header头部和分区表 都 有备份
早期的BIOS启动的蓝色界面操作,现在不是这个颜色了,到后面的支持鼠标操作的启动界面

固件接口,
否则BIOS不支持GPT分区作为引导操作系统的
UEFI启动就得配合GPT分区。
BIOS+MBR与UEFI+GPT
这样的,BIOS启动,UEFI启动,这两个启动,启动的时候要引导操作系统的,①而引导如果安装在GPT,就只能用UEFI启动;②BIOS启动的只能MBR分区方式里的引导。③BIOS可以使用GPT分区,只是用来存放数据而不是OS,这个其实是搞笑的说法,因为BIOS通过MBR分区里的引导操作系统启动后,然后就是通过windows/linux操作系统来识别GPT,从而达到在GPT分区中存放数据的效果。
启动的时候只能靠BIOS和UEFI本身去引导操作系统的。

虽然UEFI也支持MBR,但是没有意义了,UEFI虽然支持MBR启动,但必须要有UEFI引导文件存放在FAT分区下;UEFI是无法使用传统MBR引导来启动系统的。
你要把操作系统装在GPT上,就有要硬件的UEFI支持(就是新的硬件已经不用BIOS咯)才能启动。
常用的BIOS+MBR分区里安装系统+另一块硬盘GPT来支持超过2T的空间。这个可以有,不过直接UEFI+GPT不更香么。这是家庭电脑才需一块磁盘超过2T吧,工作中一般来讲服务器-装软件用不了多大空间,而大数据的话用mysql-mysql本身达到T级别早就分库了--拆成好几份,每个机器上放点。也不需要单硬盘超过2T的场景吧。
开始搞命令:lsbk这些cli


lsblk(list block) 在centos 6 和 7上都可以用。

👆就是5的util-linux这个工具集咯应该,里面不带lsblk软件,6\7 带的。

man fdisk👇

👆man 可见fdisk就是不支持gpt分区的,所以生产中肯定不能用fdisk来分GPT的。
man下gdisk👇

man parted👇


parted工具 分区时即时生效的 操作时要小心,很容易因误操作把你的分区表破坏了就。
partprobe同步的问题,后面再说。
parted使用要小心


fdisk查看分区,了解什么字眼代表什么分区






当前硬盘里啥都没有,所以也不存在什么446B的bootloder,这不废话嘛,它都不是活动分区,哪来的引导。

这条命令就是创建个GPT,就是说这个盘是GPT格式的了。下面可以继续用GPT的命令进行分区了。

这是个假的MBR,呵呵


打印分区表


上图单位M是MB








所以可见分区必须是连续空间。

虽然删干净了,但是还是认为有分区表,因为protection mbr的分区标识位55aa还在



你这个512B看的是protectionMBR字段内容,是不包括GPT分区表信息的



上图也看到了UEFI PART。



下面重点看fdisk和gdisk
