第2节. 网络架构
网工,略
工作案例-如何监管开发内网的url访问
这是一个过程记录,没有整理,备忘用的
传统防火墙里的url功能,开源如何实现呢
关键词squid,架构搭建opnsence
系统学习https://www.cnblogs.com/weq0805/p/15242170.html#_lab2_0_0
学习记录
squid作为opnsense的一个插件,所以要全面连接这个插件,还是要进行系统学习
1、squid作为正代使用的,反代就是nginx、haproxy、f5、lvs直流;而正代做代理的用户clients
2、squid虽说是正向代理,但是也有反代,它的反代就是指的本地加速缓存,访问过的网页站点就有缓存,下次用户直接读取,无需去互联网索取。这就是squid反代的体现。
3、肯定是透明模式落地拉,不用用传统的client也就是pc上设置代理的方式的,不过手机端也许可以灵活测试把这个传统模式用起来。恩灵活还是传统模式,不然手机还得网关上配置PBR。或者防火墙配置PBR之类的。
按照上面的网站走
1、systemctl服务自己弄
2、透明代理的dns自己处理
dns同样配置squid的内网IP,192.168.127.144
但是请求失败,查找原因,找到了👇
这里将dns请求转发的哦VM的虚拟网关

通过抓包可见,dns请求出去的ip是内网IP127段的,126.2回包进不了来的,VM的host网络。

只需要iptables 做SNAT就行了

这不就OK了嘛,所以不要加班搞,不要加班搞,贪狼入命的人,不管干什么都要注意节制:打游戏、看小说、玩、研究技术、学习,唉学习不会,看来学习养人啊,哈哈哈。学习也会的,昨天要是继续不下班研究状态就不好,又伤身。所以贪狼入命一定要小心。

再把dns得iptables改成本地3128端口去,尝试模拟传统模式也就是client windows配置代理--sock5肯定是了,因为传统模式也是把dns代理出去得---10.2那边抓包看到了。
关于传统模式和透明模式的dns处理
1、传统模式,代理里的写法其实就是sock5,包含udp的,所以dns也是走的3128squid,suqid机器再给你去10.2本地dns请求的
2、透明模式,iptables 转的,所以出去将udp 53转到本地10.2的dns,同时出向也要做SNAT,否则外界没有内网host网络的IP路由的。这里的外界是VMWork Station的虚拟网关
3、网络结构:windows-192.168.127.143-----host网络-----192.168.127.144-squid代理-192.168.126.134-----NAT网络-----192.168.126.2虚拟网关也是虚拟dns-------192.168.10.2DNS
4、哈哈网络结构上的比较晚,没事,基本都是常规结构。
继续报错

可能是MSS没设置,不是
可能是squid的 http_port 192.168.229.60:3128 transparent 配置有配置

搞不定,透明模式还是有问题,回去开启opnsence看人家的squid是怎么玩的的,那里我是折腾好了的
然后看到AV防病毒
https://docs.opnsense.org/manual/how-tos/proxyicapantivirus.html
AV也需要透明代理,这里是老的opnsence集成web proxy时候的说明,正好可以拿来对照squid web proxy插件时代的配置项👇
https://docs.opnsense.org/manual/how-tos/cachingproxy.html
这一篇也要看
https://cloud-atlas.readthedocs.io/zh-cn/latest/web/proxy/squid/introduce_squid.html
插播:dns的坑,也许不算坑
但是会干扰你的排查故障,这也是致命的,你会人为是dns相应慢,其实不慢。
1、现象
windows cmd nslookup 2s延迟
windows cmd dig 无延迟
linux nslookup或dig 都无延迟
上截图
windows nslookup 每次都慢

windows dig 每次都快

linux 不管是nslookup还是dig都ok


排查,去dns server抓包可见

windows的nslookup 每次会多出一步PTR反解
而windows的dig,linux的nslookup、dig都没有这个PTR

为什么同一台PC nslooklup 10.100.8.2 有PTR,nslookup 192.168.10.2没有PTR,
因为下图的Unkown就是原因。去给10.100.8.2配置hostname就行了 PS: dig不管什么OS都不会,然后linux的nslookup也不会

补上dnsmasq的/etc/hosts的A记录同时也是PTR记录就行了

搞定,不卡了

>> 继续squid读文
https://cloud-atlas.readthedocs.io/zh-cn/latest/web/proxy/squid/squid_socks_peer.html#sockssquid
这里调一下,写错了👇

然后读文
https://cloud-atlas.readthedocs.io/zh-cn/latest/web/proxy/squid/squid_gfwlist.html
里面提到的gfwlist是国外IP地址,而且txt里也是处理过的,看不到具体ip地址
还不如用国内IP LIST,对吧除此之外的就走节点出去
https://gitee.com/haiyangyu/CN_ISP_RIB/tree/master
继续处理squid的透明模式
发现按照
https://www.cnblogs.com/weq0805/p/15242170.html
配置 透明模式 3128监听端口就没了
问了GPT才知道要看cache的log


然后这个报错 forward-proxy ports 好像在上面的文里也有

这里有个点就是
1、opsense里是没有 两个端口的,就是上图的8080和3128,就是不透明和透明的两个端口 两行配置

2、然后自己的搭建的squid应该是要些两行,而且端口不能一样
还是通过cache.log可见,重启服务,配置一样的端口



所以上图的3128不能一样,这里不知道opnsense怎么做到不写第一行的3128的
此时http://的就可以访问了,不会出现squid的invliad页面了👇这是当时的报错:


这样配置,第二行不生效的,不过3128能够起来,然后就是上上图的报错
然后继续折腾https的问题👇,那就有的折腾了,不过opnsense已经ok,思路就是自签名,然后同样端口要错开和http的3128,人家用额3129

删掉squid,重新编译带上ssl

./configure --prefix=/usr/local/squid --sysconfdir=/etc --enable-arp-acl --enable-linux-netfilter --enable-linux-tproxy --enable-async-io=100 --enable-err-language="Simplify_Chinese" --enable-underscore --enable-poll --enable-gnuregex --enable-ssl
插播,妈的不知咋回事gitbook太慢了,难道是有收费版的原因?

就👆这个共享冲突上面会卡特喵几个小时,,,之前还没这么久,共享冲突每次都出现啊,怎么可能是这个问题。

ssl就有了👆
然后还是按他的走一遍,当然systemd自己弄。
https://www.cnblogs.com/weq0805/p/15242170.html
服务起来后,按他的走ssl
https://cloud-atlas.readthedocs.io/zh-cn/latest/web/proxy/squid/squid_transparent_proxy.html
不过话说回来,这么多次ssl的证书,nginx的httpd的mysql的haproxy的,不管是openssl的还是makefile的,还是opnsense自己的图形界面的,还是openvpn的,都有在用,但是好像cli都略有不同,基本一致。好讨厌啊
要不,这就总结下吧
ssl自签名的各种cli汇总
1、ssh那会不是基于key,而是基于双向非对称加密的。
1、建立CA:genrsa生成ca私钥--cakey;利用cakey自签名证书--自己给自己颁发证书
(umask 077;openssl genrsa -out private/cakey.pem 4096)
openssl req -new -x509 -key /etc/pki/CA/private/cakey.pem -out /etc/pki/CA/cacert.pem -days 3650 <<EOF
CN
beijing
beijing
ming
devops
ca.ming.com
admin@ming.com
EOF
a.
touch /etc/pki/CA/index.txt # 存放已经颁发的证书信息
echo 0F > /etc/pki/CA/serial # 存放下一个颁发证书的序列号,0F改成01从第一个号开始分
2、搞一个证书申请文件
mkdir /etc/httpd/conf.d/ssl
cd /etc/httpd/conf.d/ssl
(umask 066;openssl genrsa -out httpd.key 1024) #1024可能有问题msyql那会的经验告诉我要4096保持一致
openssl req -new -key httpd.key -out httpd.csr <<EOF
CN
beijing
beijing
ming
devops
ca.ming.com
admin@ming.com
EOF
scp /etc/httpd/conf.d/ssl/httpd.csr CAServer:/etc/pki/CA # 把csr申请文件传到CA上,在CA上根据csr文件来颁发证书,也就是对其加密。
3、针对申请文件进行颁发证书-也就是签名-也就是用CA的私钥进行加密
openssl ca -in /etc/pki/CA/httpd.csr -out /etc/pki/CA/certs/httpd.crt -days 100
scp /etc/pki/CA/certs/httpd.crt root@httpdServer:/etc/httpd/conf.d/ssl # 把证书复制到server上
scp /etc/pki/CA/cacert.pem root@httpdServer:/etc/httpd/conf.d/ssl # 把ca自己的证书也复制倒server上,此举相当于windows预加载了受信任的根证书文件。
2、apache那会
CA上👇
cd /etc/pki/CA
mkdir certs
mkdir crl
mkdir newcerts
mkdir private
mkdir ssl
(umask 077;openssl genrsa -out private/cakey.pem 4096)
openssl req -new -x509 -key /etc/pki/CA/private/cakey.pem -out /etc/pki/CA/cacert.pem -days 3650
touch /etc/pki/CA/index.txt # 存放已经颁发的证书信息
echo 0F > /etc/pki/CA/serial # 存放下一个颁发证书的序列号,0F改成01从第一个号开始分
server上👇
mkdir /etc/httpd/conf.d/ssl
cd /etc/httpd/conf.d/ssl
(umask 066;openssl genrsa -out httpd.key 2048) #1024可能有问题msyql那会的经验告诉我要4096保持一致
openssl req -new -key httpd.key -out httpd.csr
scp /etc/httpd/conf.d/ssl/httpd.csr CAServer:/etc/pki/CA # 把csr申请文件传到CA上,在CA上根据csr文件来颁发证书,也就是对其加密。
CA上👇
openssl ca -in /etc/pki/CA/httpd.csr -out /etc/pki/CA/certs/httpd.crt -days 100 -extensions v3_req
scp /etc/pki/CA/certs/httpd.crt root@httpdServer:/etc/httpd/conf.d/ssl # 把证书复制到server上
scp /etc/pki/CA/cacert.pem root@httpdServer:/etc/httpd/conf.d/ssl # 把ca自己的证书也复制倒server上,此举相当于windows预加载了受信任的根证书文件。
3、nginx那会makefile文件弄的
不过nginx那里就看到两个文件,不像httpd那会3个文件,本质一样的,因为nginx那会既做CA也做server所以就2个就行了。
这里继续弄squid的ssl吧

这个没问题
不过我没有下面这个命令,

不用多想,重新编译squid吧,你看看opnsense人家的squid就有这个命令

重新编译,按人家网关提示,对,我就是看看这个,看看官网,再看看opnsense插件的。
https://wiki.squid-cache.org/ConfigExamples/Intercept/SslBumpExplicit

我的编译如下,多带了一个--enable-ssl也是参考的opnsense和上面一个连接里的。

然后squid是私钥和自签名在一个文件里的,所以从httpd的3个文件 到 nginx的两个文件 再到 squid的一个文件,再到openvpn的client也是一个文件。

不过openvpn server还是3个文件+ dh.pem 一共4个文件分开来的,client之所以一就是写在一起了而已。

按这个来:
https://wiki.squid-cache.org/ConfigExamples/Intercept/SslBumpExplicit
先修改openssl配置文件



这里不是csr的申请,所以v3的cli变了一下
openssl req -new -newkey rsa:2048 -sha256 -days 365 -nodes -x509 -extensions v3_ca -keyout myCA.pem -out myCA.pem
不过csr颁发server证书的时候才有alt_name也就是subject Alternative name
ca里是没有的。。。
然后再

继续吧,这次重新编译后就有这个文件了👇

但是官网它写错了

改成https和3129和默认的3128区分开来,也要加上intercept的,
然后注意重新编译后的log 文件权限给到

然后重启就能看到cache.log了,通过它就能发现哪里出问题了



再试
不行,还是手动敲一下吧

然后由于squid服务一直锲而不舍的尝试,所以不需要重启,就起来了,就看到3128 3129端口了

这不就可以了嘛

继续把证书搞一下,不然还是不行

证书就导出xx.der然后导入到windows里就行了


搞定!


观察cache.log还有报错,就处理

报错解决
自此,opnsense的squid插件,独立出来 落地实现👆
意味着:我只要在网络核心旁挂一台squid,然后将网关指过去,然后用户PC加载自签名SSL,就可以监控所有上网内容,①这套方案落在开发内网高密环境 ②性能需要测试的。
以下配置cli历史记录,看不到vim里的
cd /squid
mkdir /squid
cd /squid/
wget https://www.squid-cache.org/Versions/v6/squid-6.10.tar.xz
yum -y install gcc gcc-c++ make
tar -xvf squid-6.10.tar.xz
cd squid-6.10
./configure --prefix=/usr/local/squid --sysconfdir=/etc --enable-arp-acl --enable-linux-netfilter --enable-linux-tproxy --enable-async-io=100 --enable-err-language="Simplify_Chinese" --enable-underscore --enable-poll --enable-gnuregex
👆这里缺失ssl的功能
lscpu
make -j 4 && make install
ln -s /usr/local/squid/sbin/squid /usr/local/sbin 👈PATH变量
squid -h
which squid
ll
ll `which squid`
ll /usr/local/squid/sbin/squid
id squid
useradd -h
useradd -M -s /sbin/nologin squid 👈 服务的启动用户
id squid
chown -R squid.squid /usr/local/squid/var/ 👈 日志生成的权限
ll /usr/local/squid/var/
ll /usr/local/squid/var/ -R
vim /etc/squid.conf
squid -k parse 👈 没啥用的检查配置语法,其实还得靠cache.log看报错
vim /etc/squid.conf
squid -k parse
vim /etc/squid.conf
squid -k parse
squid -z
squid
ps auxf |grep -v grep |grep squid
ss -tlnup |grep squid
netstat -anpt |grep squid
netstat -anpt
ss -tlnup
squid -k parse
ll /usr/local/squid/var/run/squid*
ll /usr/local/squid/var/run/squid.pid
cat /usr/local/squid/var/run/squid.pid
ps auxf |grep -v grep |grep squid
cat /etc/squid.conf
ll /usr/local/squid/sbin/squid
squid -h
👇编写systemd的过程
ss -tlnup
/etc/init.d/squid
/etc/init.d/squid restart
/etc/init.d/squid status
cat /etc/init.d/squid
ll /usr/local/squid/var/run/squid.pid
/etc/init.d/squid stop
ss -tlnup |grep squid
/etc/init.d/squid kill
/etc/init.d/squid stop
ss -tlnup |grep squid
squid -k kill
touch /usr/local/squid/var/run/squid.pid
/etc/init.d/squid stop
ll /usr/local/squid/var/run/squid.pid
ss -tlnup |grep squid
/etc/init.d/squid stop
ss -tlnup |grep squid
ll /usr/local/squid/var/run/squid.pid
touch /usr/local/squid/var/run/squid.pid
squid -k kill
pgrep suqid
pgrep squid
kill 86542
pgrep squid
kill -9 86542
pgrep squid
service squid start
service squid status
service squid stop
service squid status
service squid start
service squid status
pgrep squid
kill -9 `pgrep squid`
pgrep squid
squid -k
squid -h
rpm -c nginx
rpm -qc nginx
rpm -ql nginx
cd /usr/lib/systemd/system/
ll
ls
rm -rf /etc/init.d/
vim squid.serviec
vim squid.service
vim nginx.service
vim squid.service
netstat -natp | grep squid
systemctl daemon-reload
systemctl start squid
systemctl status squid
systemctl enable squid
systemctl status squid
systemctl stop squid
ps auxf |grep -v grep |grep squid
ss -tlnup |grep squid
systemctl status squid
systemctl reload squid
systemctl retart squid
systemctl restart squid
systemctl status squid
systemctl reload squid
ss -tlnup |grep squid
ps auxf |grep -v grep |grep squid
cat squid.service
netstat -natp | grep squid
cat /usr/local/squid/var/run/squid.pid
cat nginx.service
cat /usr/local/squid/var/run/squid.pid
cat squid.service
squid -h
cat /usr/local/squid/var/run/squid.pid
squi
cat /usr/local/squid/var/run/squid.pid
squid -k shutdown
cat /usr/local/squid/var/run/squid.pid
systemctl status squid
systemctl restart squid
systemctl status squid
systemctl start squid
systemctl status squid
systemctl stop squid
systemctl status squid
systemctl start squid
systemctl status squid
netstat -natp | grep squid
echo $?
systemctl stop squid
cat nginx.service
cat squid.service
systemctl stop squid
netstat -natp | grep squid
echo $?
netstat -natp | grep squid || exit 0
cd /run/
echo $?
cd /usr/lib/systemd/system
ll
cat nginx.service
cat squid.service
nginx -h
cat nginx.service
cat squid.service
systemctl start squid
ll /usr/local/squid/var/run/squid.pid
ss -tlnup
vim squid.service
ll /usr/local/squid/var/run/squid.pid
squid -k shutdown
ll /usr/local/squid/var/run/squid.pid
vim squid.service
systemctl status squid
systemctl start squid
systemctl daemon-reload
systemctl start squid
systemctl status squid
systemctl stop squid
systemctl start squid
squid -k parse
cd /usr/local/squid/var/cache/squid
ll
vim /etc/squid.conf
systemctl restart squid
systemctl status squid
iptables -vnL
systemctl status docker
iptables -vnL
docker ps
ip a
nmcli conn
route -n
ss -tlnup
tail -f /usr/local/squid/var/logs/access.log
ps auxf |grep -v grep |grep squid
ss -tlnup |grep 3128
ss -tlnup |grep squid
ss -tlnup |grep 3218
ss -tlnup |grep squid
ps auxf |grep -v grep |grep squid
ss -tlnup |grep 95991
ss -tlnup |grep 95
ss -tlnup
ps auxf |grep -v grep |grep squid
tail -f /usr/local/squid/var/logs/access.log
ss -tlnup |grep 3128
ps auxf |grep -v grep |grep squid
ss -tlnup |grep 3128
ss -tlnup
ss -tlnup |grep 3128
tail -f /usr/local/squid/var/logs/access.log
ss -tlnup
tail -f /var/log/nginx/access.log
systemctl status squid
cat /usr/lib/systemd/system/squid.service
cat /etc/squid.conf
cat /etc/squid.conf |grep log
tail -f /usr/local/squid/var/logs/access.log
cat /usr/local/squid/var/logs/access.log
cat /usr/local/squid/var/logs/access.log |grep name
cat /usr/local/squid/var/logs/access.log |grep query
cat /usr/local/squid/var/logs/access.log |grep www.baidu.com
tail -f /usr/local/squid/var/logs/access.log
iptables -vnL
iptables -A -s 192.168.127.0/24 -j DROP
iptables -A INPUT -s 192.168.127.0/24 -j DROP
iptables -vnL
ss -tlnup
tail -f /usr/local/squid/var/logs/access.log
tail -f /usr/local/squid/var/logs/cache.log
tail -f /usr/local/squid/var/logs/access.log
history |grep config
vim squid.service
tail -f /usr/local/squid/var/logs/access.log
top
ps axuf
ps axuf |grep make
ps axuf |grep make -j 4
ps axuf |grep 'make -j 4'
df -h
ll /usr/local/squid/var/run/squid.pid
watch ll /usr/local/squid/var/run/squid.pid
ll /usr/local/squid/var/run/squid.pid
vim /etc/sysctl.conf
echo 'net.ipv4.ip_forward = 1' >> /etc/sysctl.conf 👈配置路由转发,传统模式不需要。透明模式才需要
cat /etc/sysctl.conf
sysctl -p
ip a
iptables -vnL
iptables -t nat -I PREROUTING -i ens33 -s 192.168.0.0/16 -p tcp --dport 80 -j REDIRECT --to 3128
iptables -vnL
iptables -vnL -T NAT
iptables -vnL -t NAT
iptables -vnL -t nat
iptables -t nat -I PREROUTING -i ens33 -s 192.168.0.0/16 -p tcp --dport 443 -j REDIRECT --to 3128
iptables -vnL -t nat
iptables -vnL
iptables -vnL -t nat
iptables -vnL
iptables -F
iptables -t nat
iptables -vnL -t nat
iptables -vnL
iptables -vnL -t nat
iptables -P FORWARD ACCE
iptables -P FORWARD ACCEPT
iptables -vnL -t nat
iptables -vnL
iptables -vnL -t nat
ip a
systemctl restart iptables
systemctl restart docker
iptables -vnL
iptables -vnL -t nat
iptables -t nat -I PREROUTING -s 192.168.0.0/16 -p tcp --dport 443 -j REDIRECT --to 3128 这里其实要改成3129才对,一开始不知道。
iptables -t nat -I PREROUTING -s 192.168.0.0/16 -p tcp --dport 80 -j REDIRECT --to 3128
iptables -vnL -t nat
iptables -vnL
iptables -vnL -t nat
iptables -vnL
iptables -F
iptables -vnL
iptables -vnL -t nat
iptables -vnL
iptables -vnL -t nat
ip a
route -n
iptables -vnL
iptables -t nat -vnL
ss -tlnup
sysctl -p
iptables -F
iptables -F -t nat
iptables -vnL
iptables -vnL -t nat
iptables -t nat -I PREROUTING -s 192.168.0.0/16 -p tcp --dport 80 -j REDIRECT --to 3128
iptables -t nat -I PREROUTING -s 192.168.0.0/16 -p tcp --dport 443 -j REDIRECT --to 3128
iptables -t nat -vnL
vim /etc/squid.conf
systemctl restart squid
systemctl status squid
ss -tlnup
squid -k parse
ps auxf |grep -v grep |grep squid
vim /etc/squid.conf
systemctl restart squid
iptables -vnL -t nat
iptables -t nat -I PREROUTING -s 192.168.0.0/16 -p udp --dport 53 -j REDIRECT --to 192.168.126.2:53
iptables -t nat -I PREROUTING -s 192.168.0.0/16 -p udp --dport 53 -j REDIRECT --to 192.168.126.2 --port 53
iptables -t nat -I PREROUTING -s 192.168.0.0/16 -p udp --dport 53 -j REDIRECT --to 192.168.126.2:533
iptables -t nat -I PREROUTING -s 192.168.0.0/16 -p udp --dport 53 -j REDIRECT --to 192.168.126.2:53
iptables -t nat -I PREROUTING -s 192.168.0.0/16 -p udp --dport 53 -j REDIRECT --to
iptables -t nat -I PREROUTING -s 192.168.0.0/16 -p udp --dport 53 -j DNAT --to-destination 192.168.126.2:53 👈dns配置对的,就是需要加一个出向的SNAT。下面有。
iptables -vnL -t nat
ip a
iptables -vnL -t nat
cat /etc/resolv.conf
dig
dig www.baidu.com @192.168.126.2
iptables -vnL -t nat
dig www.baidu.com @192.168.127.144
iptables -vnL
ip a
iptables -vnL -t nat
tcpdump -nni
tcpdump -nn
tcpdump -nn host 192.168.10.2
tcpdump -nn host 192.168.127.144
tcpdump -nn udp host 192.168.127.144
tcpdump -nn udp and host 192.168.127.144
iptables -vnL
iptables -vnL -t nat
ss -tlnp
ss -tlnup
ip a
tcpdump -nni eth1 udp 53
tcpdump -nni eth1 udp port 53
tcpdump -nnvvvvvi eth1 udp port 3128
tcpdump -nnvvvvvi eth1 port 3128
iptables -vnL
iptables -vnL -t nat
tcpdump -nnvvvvvi eth1 port 3128
iptables -F
history |grep iptables
iptables -vnL -t nat
systemctl restart iptables
iptables -
iptables -h
iptables -Z
iptables -vnL -t nat
iptables -Z -t nat
iptables -vnL -t nat
ifconfig
tcpdump -nnvvvvvi eth0 port 3128
tcpdump -nnvvvvvi eth0
tcpdump -nnvvvvvi eth0 host 192.168.126.2
iptables -vnL
route -n
iptables -vnL -t nat
iptables -vnL
iptables -A POSTROUTING -j MASQUERADE
iptables -t nat -A POSTROUTING -j MASQUERADE
iptables -vnL -t nat
-A FORWARD -p tcp -m tcp --tcp-flags FIN,SYN,RST,ACK SYN -j TCPMSS --set-mss 1356
iptable -A FORWARD -p tcp -m tcp --tcp-flags FIN,SYN,RST,ACK SYN -j TCPMSS --set-mss 1356
iptables -A FORWARD -p tcp -m tcp --tcp-flags FIN,SYN,RST,ACK SYN -j TCPMSS --set-mss 1356 # 最后不需要
iptables -vnL
iptables -vnL -t nat
iptables -vnL -t nat -z
iptables -t nat -z
iptables -t nat -Z
iptables -vnL -t nat -Z
iptables -vnL -t nat
ss -tlnup
vim /etc/squid.conf
systemctl restart squid
ss -tlnup
vim /etc/squid.conf
systemctl restart squid
systemctl status squid
ss -tlnup
vim /etc/squid.conf
getenforce
systemctl status firewalld
systemctl status iptables
sudo lsof -i :3128
vim /etc/squid.conf
systemctl restart squid
vim /etc/squid.conf
systemctl restart squid
ss -tlnup
systemctl status squid
vim /etc/squid.conf
systemctl restart squid
ss -tlnup
iptables -vnL
iptables -vnL -t nat
vim /etc/squid.conf
systemctl restart squid
ss -tlnup
systemctl status squid
ss -tlnup
vim /etc/squid.conf
docker ps
docker stop gitlab
ss -tlnup
vim /etc/squid.conf
systemctl restart squid
ss -tlnup
vim /etc/squid.conf
top
systemctl restart squid
ss -tlnup
vim /etc/squid.conf
systemctl restart squid
ss -tlnup
vim /etc/squid.conf
systemctl restart squid
ss -tlnup
cat /etc/squid.conf
squid -k parse
vim /etc/squid.conf
iptables -vnL
vim /etc/squid.conf
systemctl restart squid
ss -tlnup
vim /etc/squid.conf
ip a
vim /etc/squid.conf
sockstat -l
yum search sockstat
ss -tlnup
vim /etc/squid.conf
systemctl restart squid
ss -tlnup
history |grep configure
vim /etc/squid.conf
systemctl restart squid
ss -tlnup
iptables -vnL
iptables -vnL -t nat
iptables -t nat -I PREROUTING -s 192.168.0.0/16 -p udp --dport 53 -j DNAT --to-destination 192.168.126.2:53
iptables -vnL -t nat
iptables -t nat -I PREROUTING -s 192.168.0.0/16 -p udp --dport 53 -j DNAT -port 3128
iptables -t nat -I PREROUTING -s 192.168.0.0/16 -p udp --dport 53 -j DNAT -to-port 3128
history |grep iptables |grep 3128
iptables -t nat -I PREROUTING -s 192.168.0.0/16 -p udp --dport 53 -j REDIREECT --to 3128
iptables -t nat -I PREROUTING -s 192.168.0.0/16 -p udp --dport 53 -j REDIRECT --to 3128
iptables -vnL -t nat
iptables -h
iptables -vnL -t nat
iptables -I -t nat
iptables -vnL
iptables -vnLI
iptables -vnLa
iptables -vnLA
iptables -h
iptables -vnL
iptables -vnL -t nat
iptables -vnL -t nat --line-numbers
iptables -t nat -D 2
iptables -D PREROUTING 2 -t nat
iptables -D PREROUTING 3,4 -t nat
iptables -D PREROUTING 3-4 -t nat
iptables -D PREROUTING 3 -t nat
iptables -D PREROUTING 34-t nat
iptables -D PREROUTING 4 -t nat
iptables -vnL -t nat
iptables -vnL -t nat --line-numbers
iptables -t nat -I 3 PREROUTING -s 192.168.0.0/16 -p udp --dport 80 -j REDIREECT --to 3128
iptables -t nat -I PREROUTING 3 -s 192.168.0.0/16 -p udp --dport 80 -j REDIREECT --to 3128
history |grep iptables |grep 3128
iptables -t nat -I 3 PREROUTING -s 192.168.0.0/16 -p tcp --dport 80 -j REDIREECT --to 3128
iptables -t nat -I PREROUTING 3 -s 192.168.0.0/16 -p tcp --dport 80 -j REDIREECT --to 3128
iptables -t nat -I PREROUTING -s 192.168.0.0/16 -p tcp --dport 80 -j REDIREECT --to 3128
iptables -t nat -I PREROUTING 3 -s 192.168.0.0/16 -p tcp --dport 80 -j REDIRECT --to 3128
iptables -vnL -t nat
iptables -vnL -t nat --line-numbers
iptables -t nat -D PREROUTING 2
iptables -vnL -t nat
history |grep iptables |grep 126.2
iptables -t nat -I PREROUTING -s 192.168.0.0/16 -p udp --dport 53 -j DNAT --to-destination 192.168.126.2:53
iptables -vnL -t nat
vim /etc/squid.conf
systemctl restart squid
yum search squid
cat /usr/lib/systemd/system/squid.service
dig
dig www.bing.com @10.100.8.2
nslookup
nslookup www.bing.com 10.100.8.2
while true;do nslookup www.bing.com 10.100.8.2;done
nslookup www.bing.com 10.100.8.2
dig www.bing.com @10.100.8.2
ip a
docker s
docker ps
docker ps -a
systemctl status squid
ss -tlnpu
cd /etc/squid/certs/
ll
cat openssl
ll
rm -rf openssl
ll
openssl req -new -newkey rsa:4096 -sha256 -days 3650 -nodes -x509 -keyout myCA.pem -out myCA.pem
ll
cat myCA.pem
ll
openssl x509 -in myCA.pem -text -noout
openssl x509 -in myCA.pem -outform DER -out myCA.der
ll
sz myCA.*
**0100000063f694
▒**0100000063f694
▒
cd /etc/squid/certs/
ll
sz
sz myCA.*
**0800000000022d
▒**0800000000022d
▒
ll
squid -v 👈类型nginx -v
/usr/lib64/squid/security_file_certgen -c -s /var/lib/ssl_db -M 4MB
find / -name security_file_certgen
rm -rf /usr/local/squid/
cd /squid/
ll
cd squid-6.10
ll
cd ..
l
ll
rm -rf squid-6.10
ll
tar xvf squid-6.10.tar.xz
ll
cd squid-6.10
ll
./configure --prefix=/usr/local/squid --sysconfdir=/etc --enable-arp-acl --enable-linux-netfilter --enable-linux-tproxy --enable-async-io=100 --enable-err-language="Simplify_Chinese" --enable-underscore --enable-poll --enable-gnuregex --with-openssl --enable-ssl-crtd --enalbe-ssl
ll
./configure --prefix=/usr/local/squid --sysconfdir=/etc --enable-arp-acl --enable-linux-netfilter --enable-linux-tproxy --enable-async-io=100 --enable-err-language="Simplify_Chinese" --enable-underscore --enable-poll --enable-gnuregex --with-openssl --enable-ssl-crtd --enable-ssl 👈编译的选项,重点后面三个需要开启。
make -j 4 && make install
vim /etc/squid.conf
cd cd /etc/squid
cd /etc/squid
ll
rm -rf certs/
ll
mkdir ssl_cert
ll
chown squid:squid ssl_cert
ll
cd ..
ll -d
ll -d squid
cd squid
ll
cd ssl_cert/
ll
cd ..
ll
chmod 700 ssl_cert # 配置文件需要有权限读取
ll
cd ssl_cert/
ll
openssl req -new -newkey rsa:2048 -sha256 -days 365 -nodes -x509 -extensions v3_ca -keyout myCA.pem -out myCA.pem
ll
rpm -ql openssl
rpm -qc openssl
rpm -ql openssl
rpm -ql openssl |grep cnf
rpm -ql openssl |grep conf
rpm -ql openssl |grep cnf
rpm -qf /etc/pki/tls/openssl.cnf
vim /etc/pki/tls/openssl.cnf # 没必要,这里是csr申请server证书的时候配置alter_name的。用来浏览器显示安全的,不过squid这里不需要。
ll
rm -rf myCA.pem
openssl req -new -newkey rsa:2048 -sha256 -days 365 -nodes -x509 -extensions v3_ca -keyout myCA.pem -out myCA.pem # 私钥和证书在一个文件的产生方式。
ll
openssl x509 -in myCA.pem -text -noout # 明文查看证书的方式
find / -name security_file_certgen
vim /etc/pki/tls/openssl.cnf
vim /etc/squid.conf
squid -k parse
squid -v
ll /usr/local/squid/
tree /usr/local/squid/
systemctl restart squid
systemctl status squid
ss -tlnup
ll
systemctl status squid
ll /usr/local/squid/sbin/squid
ll /usr/local/ -d
ll /usr/local/squid/ -d
history |grep chown
ll /usr/local/squid/var/
chown -R squid.squid /usr/local/squid/var/
systemctl restart squid
ss -tlnu
ll /var/lib/ -d
chmod +w /var/lib/
ll /var/lib/ -d
chmod o+w /var/lib/
ll /var/lib/ -d
systemctl restart squid
ss -tlnu
security_file_certgen
find / -name security_file_certgen
vim /etc/squid.conf
/usr/local/squid/libexec/security_file_certgen -c -s /var/lib/ssl_db -M 4MB 👈初始化db不然squid配置ssl起不来,不过人家会不断尝试初始化,手动敲了这条就行了。
ss -tlnu
iptables -vnL
iptables -vnL -t nat
systemctl stop docker
iptables -vnL -t nat
iptables -F
iptables -vnL -t nat
history |grep iptables
iptables -t nat -A POSTROUTING -j MASQUERADE 👈出向SNAT
iptables -t nat -I PREROUTING -s 192.168.0.0/16 -p tcp --dport 80 -j REDIRECT --to 312
iptables -D PREROUTING
iptables -vnL -t nat
iptables -vnL -t nat --line-numbers
history |grep iptables |grep -D
history |grep iptables |grep '-D'
history |grep iptables |grep '\-D'
iptables -t nat -D PREROUTING 1
iptables -t nat -I PREROUTING -s 192.168.0.0/16 -p tcp --dport 80 -j REDIRECT --to 3128
iptables -t nat -I PREROUTING -s 192.168.0.0/16 -p tcp --dport 443 -j REDIRECT --to 3129
iptables -vnL -t nat
iptables -vnL -t nat --line-numbers
iptables -t nat -D PREROUTING 1
iptables -vnL -t nat --line-numbers
iptables -t nat -I PREROUTING -s 192.168.0.0/16 -p tcp --dport 80 -j REDIRECT --to 3128 👈 http打到3128
iptables -vnL
iptables -t nat -I PREROUTING -s 192.168.0.0/16 -p tcp --dport 443 -j REDIRECT --to 3129 👈https的打到3129
iptables -vnL -t nat
ll
sz myCA.pem
**0800000000022d
▒**0800000000022d
▒
ll
openssl x509 -in myCA.pem -outform DER -out myCA.der 👈windows认.der后缀
ll
sz myCA.der
**0800000000022d
▒**0800000000022d
▒
ll
history
history |awk '{for(i=5;i<=NF;i++){printf("%s ",$i)};printf("\n")}'
history |awk '{for(i=5;i<=NF;i++){printf("%s ",$i)};printf("\n")}' |grep -Ev 'll'
history |awk '{for(i=5;i<=NF;i++){printf("%s ",$i)};printf("\n")}' |grep -Ev 'll|history'
history |awk '{for(i=5;i<=NF;i++){printf("%s ",$i)};printf("\n")}'
[root@mysql-2 ssl_cert]#
这是所有都ok后的cnf👇
[root@mysql-2 ssl_cert]# cat /etc/squid.conf
#
# Recommended minimum configuration:
#
# Example rule allowing access from your local networks.
# Adapt to list your (internal) IP networks from where browsing
# should be allowed
acl localnet src 0.0.0.1-0.255.255.255 # RFC 1122 "this" network (LAN)
acl localnet src 10.0.0.0/8 # RFC 1918 local private network (LAN)
acl localnet src 100.64.0.0/10 # RFC 6598 shared address space (CGN)
acl localnet src 169.254.0.0/16 # RFC 3927 link-local (directly plugged) machines
acl localnet src 172.16.0.0/12 # RFC 1918 local private network (LAN)
acl localnet src 192.168.0.0/16 # RFC 1918 local private network (LAN)
acl localnet src fc00::/7 # RFC 4193 local private network range
acl localnet src fe80::/10 # RFC 4291 link-local (directly plugged) machines
acl SSL_ports port 443
acl Safe_ports port 80 # http
acl Safe_ports port 21 # ftp
acl Safe_ports port 443 # https
acl Safe_ports port 70 # gopher
acl Safe_ports port 210 # wais
acl Safe_ports port 1025-65535 # unregistered ports
acl Safe_ports port 280 # http-mgmt
acl Safe_ports port 488 # gss-http
acl Safe_ports port 591 # filemaker
acl Safe_ports port 777 # multiling http
#
# Recommended minimum Access Permission configuration:
#
# Deny requests to certain unsafe ports
http_access deny !Safe_ports
# Deny CONNECT to other than secure SSL ports
http_access deny CONNECT !SSL_ports
# Only allow cachemgr access from localhost
http_access allow localhost manager
http_access deny manager
# This default configuration only allows localhost requests because a more
# permissive Squid installation could introduce new attack vectors into the
# network by proxying external TCP connections to unprotected services.
http_access allow localhost
# The two deny rules below are unnecessary in this default configuration
# because they are followed by a "deny all" rule. However, they may become
# critically important when you start allowing external requests below them.
# Protect web applications running on the same server as Squid. They often
# assume that only local users can access them at "localhost" ports.
http_access deny to_localhost
# Protect cloud servers that provide local users with sensitive info about
# their server via certain well-known link-local (a.k.a. APIPA) addresses.
http_access deny to_linklocal
#
# INSERT YOUR OWN RULE(S) HERE TO ALLOW ACCESS FROM YOUR CLIENTS
#
# For example, to allow access from your local networks, you may uncomment the
# following rule (and/or add rules that match your definition of "local"):
# http_access allow localnet
# And finally deny all other access to this proxy
http_access allow all
http_access deny all
# Squid normally listens to port 3128
http_port 8080
http_port 3128 intercept
https_port 3129 intercept ssl-bump cert=/etc/squid/ssl_cert/myCA.pem generate-host-certificates=on dynamic_cert_mem_cache_size=4MB
sslcrtd_program /usr/local/squid/libexec/security_file_certgen -s /var/lib/ssl_db -M 4MB
acl step1 at_step SslBump1
ssl_bump peek step1
ssl_bump bump all
# Uncomment and adjust the following to add a disk cache directory.
#cache_dir ufs /usr/local/squid/var/cache/squid 100 16 256
cache_effective_user squid
cache_effective_group squid
# Leave coredumps in the first cache dir
coredump_dir /usr/local/squid/var/cache/squid
#
# Add any of your own refresh_pattern entries above these.
#
refresh_pattern ^ftp: 1440 20% 10080
refresh_pattern -i (/cgi-bin/|\?) 0 0% 0
refresh_pattern . 0 20% 4320
[root@mysql-2 ssl_cert]#
这是服务
[root@mysql-2 squid]# cat /usr/lib/systemd/system/squid.service
[Unit]
Description=Squid Web Proxy
After=network.target
[Service]
Type=forking
PIDFile=/usr/local/squid/var/run/squid.pid
ExecStart=/usr/local/squid/sbin/squid
ExecStop=/usr/local/squid/sbin/squid -k shutdown
#ExecReload=kill -HUP $(cat /usr/local/squid/var/run/squid.pid)
ExecReload=/bin/sh -c 'kill -HUP $(cat /usr/local/squid/var/run/squid.pid)'
#ExecReload=/usr/local/squid/sbin/squid -k reconfigure
#ExecStartPre=/bin/sh -c 'netstat -natp | grep squid &> /dev/null || exit 0'
#ExecStartPost=/bin/sh -c 'echo "squid is starting..."'
ExecStopPost=/bin/sh -c 'rm -f /usr/local/squid/var/run/squid.pid'
[Install]
WantedBy=multi-user.target
[root@mysql-2 squid]#
注意上图的kill 要比reconfiure有用,速度快,而且要用/bin/sh -c去运行,否则报错找不到pid文件。

还有一个补充,缓存的操作👇,当然不要用squid去启动哦,只是看squid -z那一行

我的操作

上图初始化也报错了,那就stop 掉squid继续

此时cache缓存就初始化了

启动squid是OK的,同时看日志可见缓存的信息

其实思路是对的,因为你ssl卸载降低了用户的速度,你又缓存将这个速度又补回去了。
下午研究下过滤配置吧
URL-acl
1、首先我要独立的过滤文件
有的还是参考https://www.cnblogs.com/weq0805/p/15242170.html


看着不错,试试
然后考虑文件的频繁修改和生效,需要修改reload底层cli,用kill -HUP而不用 -k reconfigure-太慢了

注意url过滤域名和ip的两个url都要写
否则就是域名的https://xxx.yy.zz/123 干掉了,但是xxx.yy.zz对应的ip http://a.b.c.d/123没干掉。
白名单和黑名单 要针对一个url要写域名的url和ip的url两行的
chrome的无痕模式是不是有什么特殊性,
firefox 和 firefox 无痕 都可以打开http://xxx.yy.zz/annoucement
chrome 可以,chrome无痕不行
https://blog.csdn.net/u010059669/article/details/135158912
这就是原因👆

也就是无痕的问题👇关键这个httpupgrade是chrome的优化,但是在无痕下需要点击 继续访问,而这个点击的动作 结合 squid过滤就无法 继续点击了,直接就干掉了。所有 要关闭这个httpgrade试试。

第二个是https的,回退成第一个307了

之前是没有这一步的,现在chrome的无痕加了个这个👆。 307是HTTPS回退http的代码,不是是http升到https👇

尝试关闭这个无痕模式的httpupgrades,无痕用不了插件的。
https://blog.csdn.net/u010059669/article/details/135158912
上面的问题,什么问题:就是squid做了ip和域名的 url过滤后 firefox 有痕 和 无痕 都可以打开,而chrome 有痕可以,无痕NG的问题解决了,就是有痕的模式下没有192.168.200.18:443这么一个connect,而无痕存在,chrome的无痕需要加一个IP:443的放行
这是chrome无痕下访问http://xxn.it/announcement的情况,注意下图明显看到是https的,要注意是自己跳过去的,和我无关,也无需关注这件事情。

通过观察access.log发现有一条

于是在过滤url的文件里补一个IP和443就可以弹出这个点击继续的页面了

此时继续就OK了,自此完成无痕下的url放行优化。
然后还梳理一个这个问题
就是页面点击首页可以进去,首页其实是squid白名单里没有放行的,也就是deny的嘛,原因是访问url的时候加载了部分的首页资源。所以可以打开些
squid只放行了

通过先打开http://lxxn.it/announcement
再点击页面的首页就进去了
虽然squid禁止了log有,

但是其实之前访问子页面的时候就加载了好多👇,所以可以站内点击进去,但是

但是重新发起就不行了👇
①打开squid放行的url ok的

②然后点击页面上的首页就进入了squid没有放开的页面

③再次直接访问这个页面可见是不行的

总之这块差强人意吧,我说差强人意,不代表 别人可以这么说,特别是不懂细节的人,额b( ̄▽ ̄)d 好像也没人跟我这么说。。。
工作案例-如何监管开发内网的HTTPS的payload也就是内容过滤
https://www.cnblogs.com/studio313/archive/2011/09/22/2184969.html
我也加上了这一段,除了200 MB要有空格以外还需要删除log_fqdn off这一句过失的命令,其他都没有影响squid的启动。但愿能够起到优化的作用。
测试了下logfile_roate 10 有效果👇

dansguardian太老了,应该是收费了吧,所以换成c-icap继续研究
https://c-icap.sourceforge.net/

挺好,天生一家👆squid和icap,opnsense那里好像叫o-c-icap好像,回头折腾opnsense的时候再说,要弄的!
看看github上维护很蛮新的
https://github.com/c-icap/c-icap-server
yum后的service文件里的启动用户和组要注释掉,否则起不来。。。。而且nginx和squid都是fork的形式启动的也不一样。先root吧

https://blog.csdn.net/liangzhao_jay/article/details/12575839
https://cloud.tencent.com/developer/ask/sof/116943622
https://www.egirna.com/blog/news-2/how-to-configure-squid-proxy-with-icap-10
👇这个是重点
https://wiki.squid-cache.org/ConfigExamples/ContentAdaptation/C-ICAP
opnsense是 squid+c-icap+clamav+redis的,好复杂
不过clamav既然能扫病毒,应该就能扫ftp、pdf、之类的正常文件啊。
https://www.cnblogs.com/gaoyuechen/p/9019098.html这是clamav软件单独的
试下👆安装试验下

说这个是默认病毒库


升级病毒库的cli在clamav-devel包里,

有了👇

https://wiki.ubuntu.org.cn/ClamAV
但是病毒库升上去也就是下载下来,有可能导致oom的
我这里不加内存了,删掉一个库测试

既然能扫出来文件,网络流量里的日志也许也有这种文件名称吧。
https://blog.csdn.net/lionzl/article/details/7749334
这个不错👆
squid 、 c-icap、clamav之间配合,肯定要编译的时候带上一些模块的

不过可惜,他没有带上ssl,所以他没法对ssl 也就是https杀毒
这是👇opnsense的编译选项

然后yum 安装squid 一样选项多多

就是版本低了些
https://wiki.ubuntu.org.cn/ClamAV
clamav要有conf,看来是clamav-daemon了,可惜我们找到这个包

竟然有squidclamav这个,看名字就是集成好的咯,算了,我还是分开来学吧


👆说明安装2个包其实附带安装了很多的。
https://blog.csdn.net/ygm_linux/article/details/60882597
这个也不错👆
这个是官网👆,看着酷倒是挺酷,就是有点像病毒。。。
https://docs.clamav.net/appendix/CvdPrivateMirror.html?highlight=squid#use-an-http-proxy



瞥了这么多攻略,找一天时间开干
实验
走一遍https://blog.csdn.net/lionzl/article/details/7749334
yum 安装squid就行
由于我这有一个之前编译的版本,所以ln -s下就好了

还得弄证书,唉~,不用,直接把之前编译的配置文件复制过来就行了。
Icap client for squid配置:
icap_enable on
icap_preview_enable on
icap_preview_size 128
icap_send_client_ip on
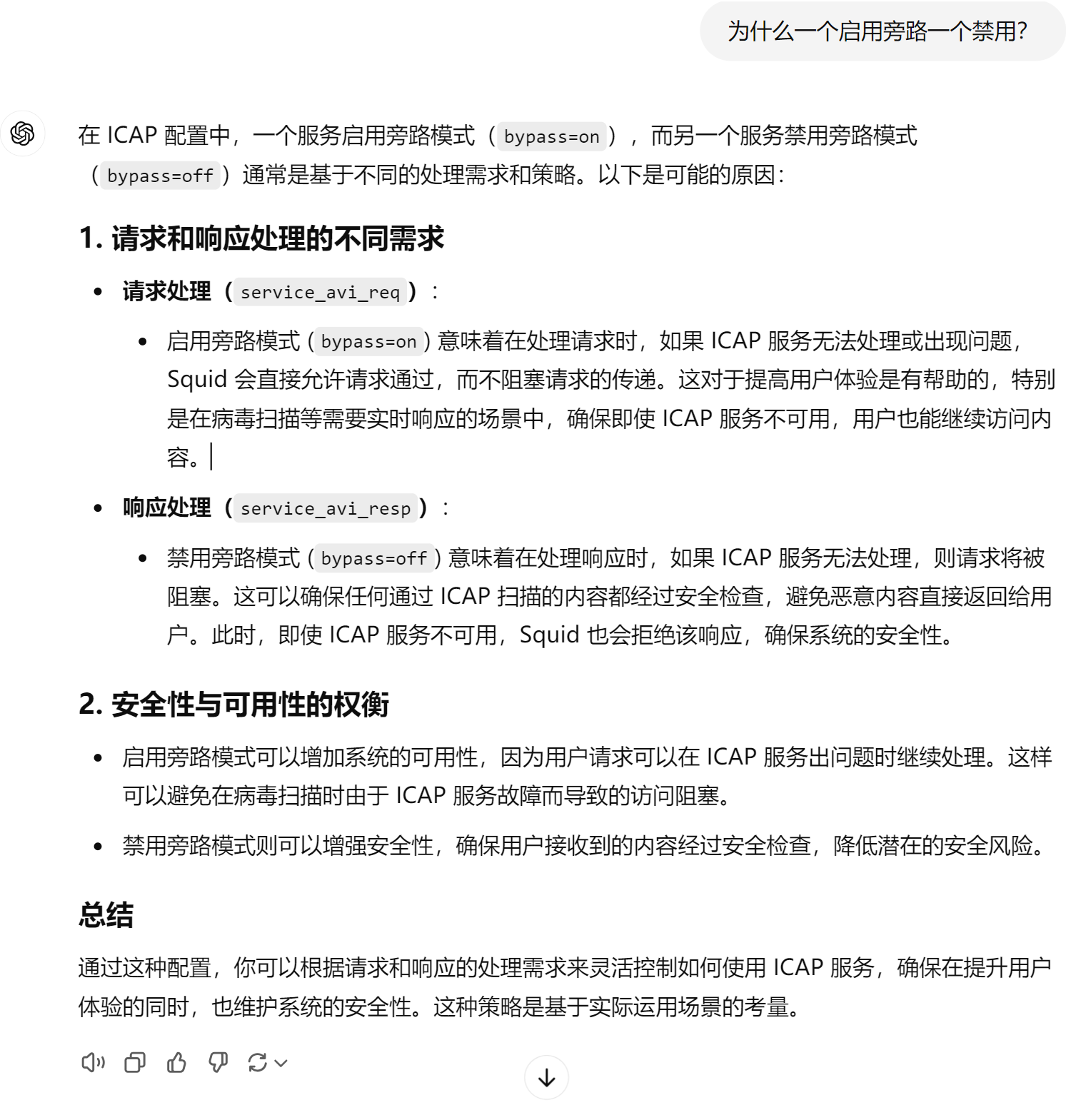
icap_service service_avi_req reqmod_precache 0 icap://localhost:1344/srv_clamav
icap_service service_avi respmod_precache 1 icap://localhost:1344/srv_clamav
icap_class class_antivirus service_avi
icap_access class_antivirus allow all
icap_class class_antivirus_req service_avi_req
icap_access class_antivirus_req allow all
继续https://blog.csdn.net/lionzl/article/details/7749334

yum的clam的配置文件如下,不是箭头指的那个,而是freshclam.conf才是,上图行内容在该文件里都有

既然有配置文件,说明有服务啊,看来我还少安装一个服务

神了~ install会给你自动对应过去,search没有。
privodes有的,靠谱

结论:search的名称要对,provides 一定程度上可以给你转换你在clamav后面补一个-server,人家自动识别了。
看这个https://www.cnblogs.com/hkgan/p/17346628.html
了解下log和病毒库


systemctl status clamav-freshclam里也有,不过看不全咯,因为一些动作pre post都是启动后或stop后的动作记录是由屏显宽度的👇daily的就上滚掉了。

然后弄c-icap
起不来,发现是clamd没起来

没起来就看下https://www.cnblogs.com/hkgan/p/17346628.html

再看看


找到原因了👇,sock没给,

然后恢复service文件吧,上图👆是排错复制了一份service文件去掉了里面的变量。
用传参的方式来启动clamd服务

有进步,但是

kaill掉之前的进程,restart就行了,可能之前有手动的残留?应该是的,复现了就是手动用service里的cli启动后,ctrl c退出,再用service启动,就这样了,正常现象。干净的进程 systemctl start就行了
ok了

然后启动c-icap服务发现

还是要注释掉 Service antivirus_module srv_clamav.so 才能起来
可能是模块缺失




试试

看来不是xxx.so文件,还需要编译的👆
看看yum的,之前我是yum的

装一下c-icap-modules模块
果然有了很多

删掉tmp吧,哈哈不要自己编译了
如果自己安装呢,试试




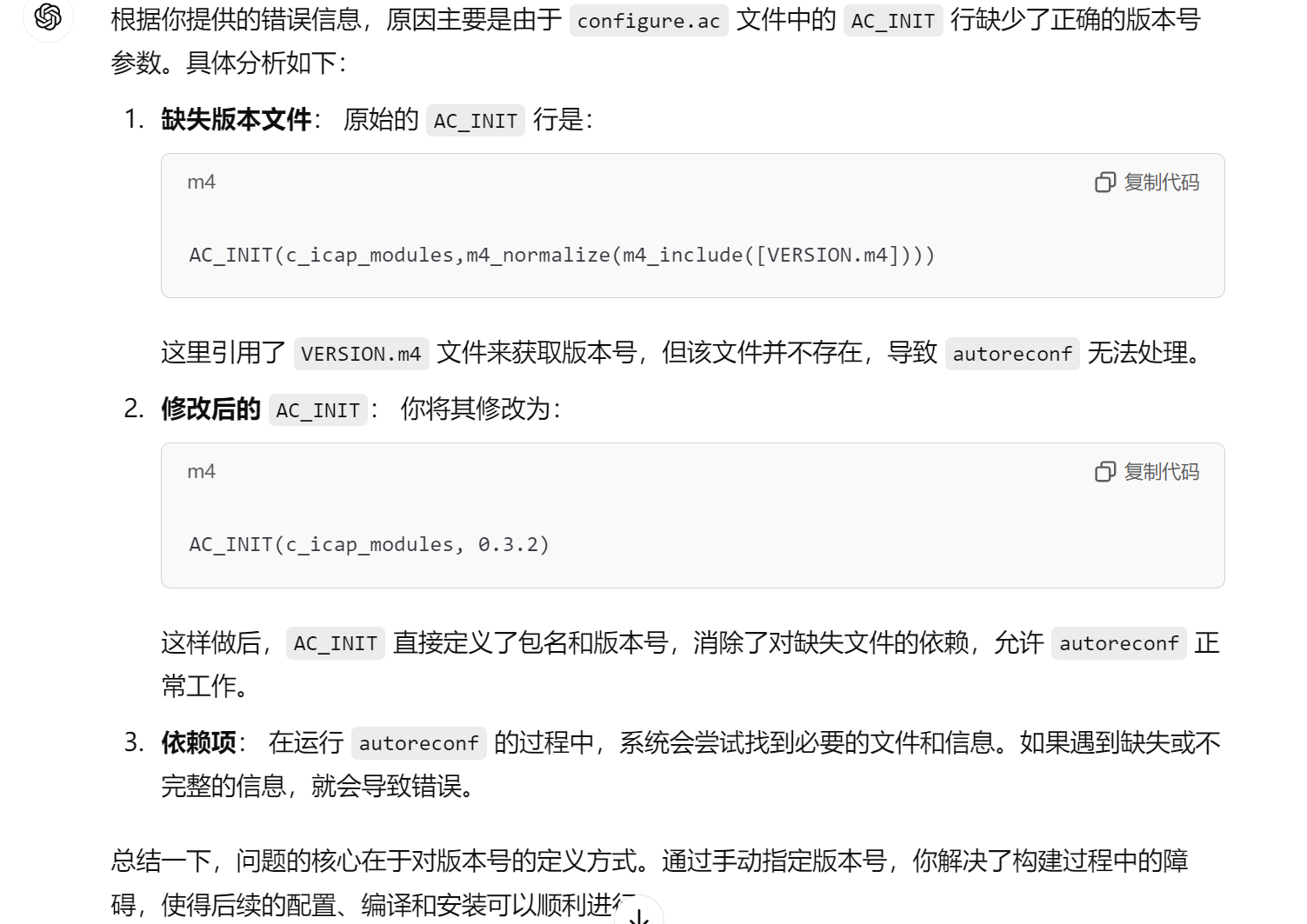
总之再次创建m4文件夹,然后注释到 版本的初始化方式(大概),打开0.3.2自定义版本就行了



configure文件就有了,可以编译安装了
我还是指定一个prefix吧

看看yum的就知道编译安装大概要哪些包了

继续手动编译

估计这里就是关键了,肯能是这个 选项一指定,就模块安进去了,大概吧
通过./configure -h可见 prefix不是瞎指定的,而是要知道c-icap安装prefix里去的

移走两个yum安装的模块,待会看编译安装是否补进来

没找打config的选项,但是找到了c-icap的选项,试试


然后make && make install报错

然后make 继续报错

放弃,就用yum吧。。。
然后改一下配置文件里的模块,找不到的就用看着像的替换试试,结果,不行
突然发现c-icap yum安装的 没有启动 --with-clamav。。。。。我日,yum坑我

先继续用yum的c-icap试试看
怎么试,就是找srv_clamav.so这个模块
算了 编译吧,不是编译c-icap-modules,而是使用--with-clamav 编译c-icap
重新编译安装c-icap
https://c-icap.sourceforge.net/download.html




得再下一个c-icap-modules-0.5.7

开搞
./configure --enable-static --prefix=/usr/local/c-icap/
make -j 4 && make install


没报错

文件有了

看看模块文件,因为是--enable-static的,所以有很多xx.so,但是没有clamav的,肯定啊,人家官网都说了要第二个包

大不了参考yum安装得服务自己写一个
然后继续安装第二个modules包


./configure --with-c-icap=/usr/local/c-icap/ --with-clamav=/usr/sbin/clamd

好像失败了

那么就clamav也编译安装一下啊?


https://blog.csdn.net/lionzl/article/details/7749334
./configure --prefix=/usr/local/clamav --with-dbdir=/usr/clamav
不行了,要安这个来👇
https://docs.clamav.net/manual/Installing/Installing-from-source-Unix.html
安装依赖
python3 -m pip install cmake pytest
改用
dnf install -y \
gcc gcc-c++ make python3 python3-pip valgrind \
bzip2-devel check-devel json-c-devel libcurl-devel libxml2-devel \
ncurses-devel openssl-devel pcre2-devel sendmail-devel zlib-devel
yum install cmake
dnf install -y cargo rust

改用yum安装


yum -y install bindgen
还剩一个了

yum -y install bindgen

都装好了,还是不行





json-c搞不定,继续

现在就有了

继续



https://blog.csdn.net/cnm_King/article/details/136546478

yum update吧
不行再试试这个
update 磁盘爆了,挂了。。重新弄
===




算了,教程都太老了,还用用官方的squidclamav这个组件吧,这下就4个软件配合。。。
如何理解salt 盐
不废话,show u the picture

怎么样,openssl和mkpasswd两个cli工具都可以知道哈希算法和salt的情况下,针对源数据cisco12345,生成一样的哈希值。
mkpasswd 的-S是salte,-s是stdin,也就是密码也就是源数据被加密的数据
openssl 没有-s来做stdin,但是可以利用xargs直接一行搞定。大不了明文嘛~~哈哈,就是展示用的。