第5节 Docker制作镜像方法说明和手动制作镜像
比如开发了一套系统,如何迁移到容器里,如何制作成容器镜像,这就是本章的目标。
手动制作镜像
不推荐
概述
好比虚拟机的模板制作:手动安装虚拟机、定制(关闭selinux、iptables安全加固、优化内核等基本初始化配置、常用软件包)、关机,以此虚拟机为模板,后续克隆即可。
然后手动制作容器镜像的话,比如,找一个alpine镜像,启动后,进入容器,进行定制化,安装软件、账号创建、仓库优化等。基于这个定制的容器来生成镜像。
存在的问题,就是每次镜像需求发送细微变化,你都要进到容器里再次修改后生成。纯手动,不推荐使用,说它纯手动是因为基于交互式方式进去操作这种,脚本化不方便,其实真要说起来,什么操作不能自动化,手动制作镜像的方式也可以改成脚本,只不过有docker build的方式才不会这么弄罢了。
pull镜像
下载ubuntu镜像,啥,tag版本号怎么得知的,hub.docker.com里找lastest然后对比MD5找到版本号。或者skopeo list-tags docker://ubuntu看看也行。

run进去定制
其实镜像的CMD就是/bin/bash,所以run后面的bash可敲可不敲:

至于当前的shell是啥要大写去查echo $SHELL

好了,下面使用我们熟悉的bash来定制,
时间校准下,ss命令、curl、wget、vim 、vi也没有

ubuntu的国内镜像可以修改为👇

或者用清华的https://mirrors.tuna.tsinghua.edu.cn/help/ubuntu/
我这边就不改了,就用默认的
apt update下

算了还是用国内的吧

再次apt update
还是有问题

看看这个
https://mirrors.ustc.edu.cn/help/ubuntu.html
sed -i 's@//.*archive.ubuntu.com@//mirrors.ustc.edu.cn@g' /etc/apt/sources.list.d/ubuntu.sources

还是老样子

其实是时间不对,容器里的时间是从宿主来的,宿主安装chrony后,再创建容器就行了 # 这话其实不一定对,因为后面还是安装不了软件,我最终的方法是使用默认的不挂在时区文件,反而又成功了看下面段落的再来一遍的独立测试过程

不过时区如果也要改的话就这样
容器时区和时间怎么同步宿主
时区就行,时间自动的

这个其实还是用的宿主的时区,和时间,所以GMT+8要保证宿主机上的设置好先。

定制化安装一些常用工具命令行
apt -y install wget curl net-tools procps psmisc iputils-ping iproute2 vim tzdata tcpdump telnet traceroute tree iotop unzip zip nfs-common lrzsz && apt clean

我让GPT分析了原因,

通过阅读GPT的回答,可知可能正式我用
docker run -it --name test01 -v /etc/localtime:/etc/localtime:ro ubuntu:24.04
只读挂载容器里的/etc/localtime文件,导致tzdata无法修改这个文件。

反正是tzdata设置不了导致的👇以下是再来一遍的
apt安装软件失败和成功的对比-寻找故障点
1、寻找故障点
挂载时区文件

然后发现安装软件到这些都OK,
apt -y install wget curl net-tools procps psmisc iputils-ping iproute2 vim tzdata tcpdump telnet traceroute tree iotop unzip zip nfs-common lrzsz && apt clean
以上粗体的软件,安装都依赖tzdata,所以都会涉及localtime文件的覆盖,而localtime当初创建容器的时候就是被宿主机给占用了的,即使没有ro的方式也是被占用的,也无法被覆盖。

2、应对措施 1、时间不对可能导致apt update出错;但没必要修改时区。
2、如果进一步修改时区,就可能导致apt install 的包依赖到tzdata就无法mv覆盖
这真是个大聪明的机制。
3.1、解决方法也有:使用docker cp 将时区文件复制进去,而不是-v挂载进去,这样tzdata安装的时候就可以mv 覆盖这个时区文件了。
3.2 、其实解决方法也可以:不要修改时区,UTC也好GMT也罢,都是准确的时间,无非是可读性不好吧。
以上故障总结
1、apt update报错及解决
答案就是时间不对


尝试复现上面的报错
①先明确容器的时间哪来的:系统时间的UTC时间,是不看系统时区的,只看UTC对应的时间。

②再复现报错,date -s 改掉系统时间,然后utc时间自然跟着变,就能看到报错

进一步分析,时间判断机制,人家apt update的时候又文件里写着时间的,对比你的时间不对就报错。
https://linux.cn/article-12666-1.html
根据这个大兄弟提供的思路,我找到了docker里的判断基准文件

通过修改宿主机的时间,无需修改时区,然后直接run容器,就可以apt update成功
chronyc makestep # 手动同步网络时间校准下

2、挂载时区文件导致依赖tzdata包无法安装及解决
首先不挂在时区文件,就不会存在这个问题👇
不映射时区文件tzdata安装ok👇

映射时区文件,导致安装tzdata依赖包出错

处理方法
使用docker cp 将时区文件复制进去,而不是-v挂载进去,这样tzdata安装的时候就可以mv 覆盖这个时区文件了。
👇下图是cp -L将软连接的源文件内容复制进去了,仅cp -a这种是没用的,因为软连接进不去,因为容器里没有软连接指向的源文件。

所以要用-L复制:

此时再次安装
apt -y install wget curl net-tools procps psmisc iputils-ping iproute2 vim tzdata tcpdump telnet traceroute tree iotop unzip zip nfs-common lrzsz && apt clean
就很丝滑~也会涉及tzdata的安装,它会修改一些东西,比如

这些都是tzdata设置的,也不知道他基于什么给我设置成上海时区,也许是从宿主拿的,测试一下
并不是人家tzdata默认时区就是上海,哈哈
将外面宿主的时区改成掉

然后再将容器里的时区改掉👆,最后安装tzdata发现时区还是上海,而且最终信息人家也告诉你了就是默认的上海时区👇

所以关于容器的时间,其实就简单了
1、宿主时间要对就行。
2、容器进去apt updata后,直接安装tzdata时区时间就都OK了,此为无脑操作,也挺香。
容器里一般是没有selinux,防火墙也是关闭的

因为容器里没有getenforce、sestatus这两个确认selinux没开的命令

所以就用文件ls -Z 的方式来看,即使已经关闭了selinux,但是这个文件当初是受到selinux关照的,也会有selinux的信息的👇,同时前面就会有一个点 .

而容器里是没有的

然后将定制好的ubuntu制作成镜像

通过docker commit将容器生成镜像,不要和docker save搞混了,docker save是image的导出以及docker load对镜像的导入。而docker commit是容器生成镜像。

这样镜像就从容器制作出来了👆。
然后就可以基于自己制作的镜像来创建容器了

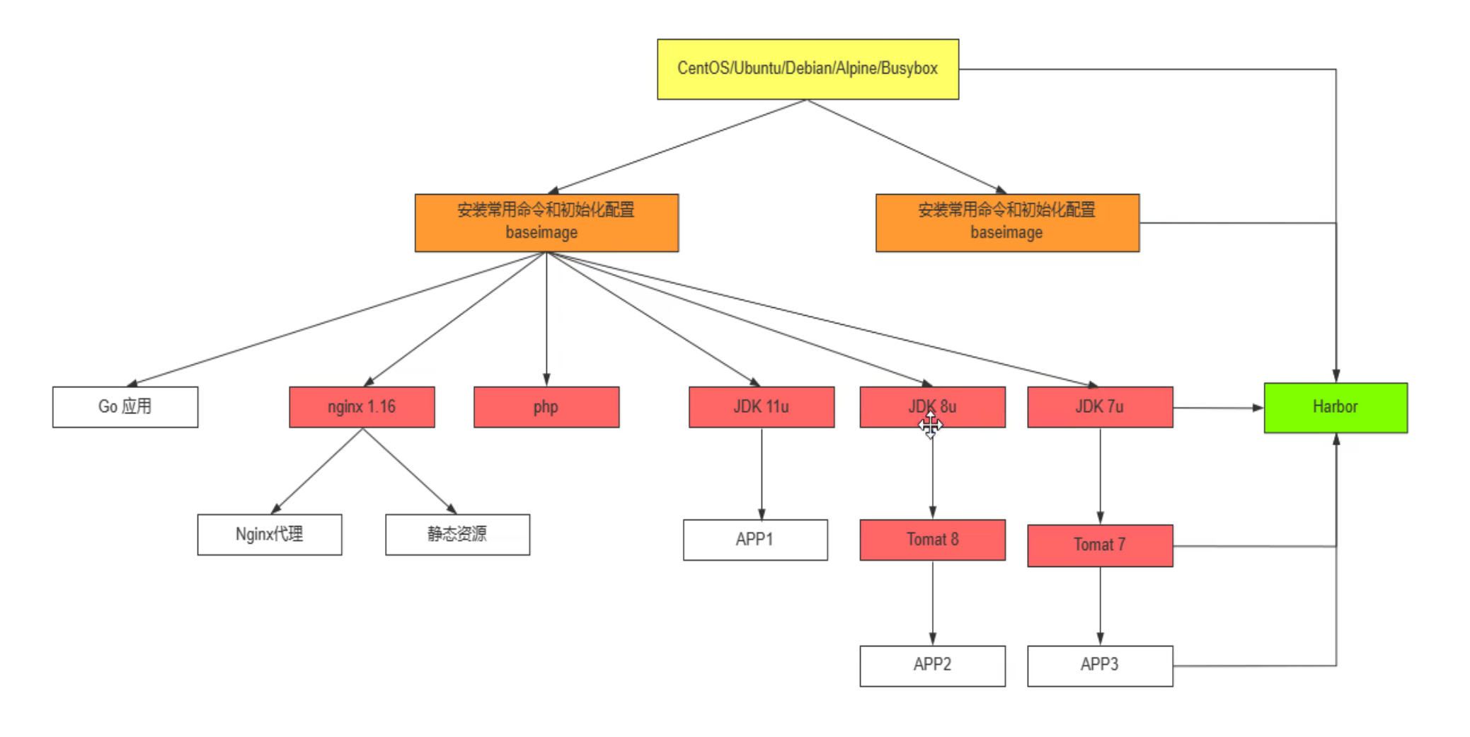
一般镜像制作


按图的思路进行打各种服务的镜像,以后的应用都不是应用了,全是镜像了。而app镜像全是基于系统环境镜像的,也就是比如APP2镜像之前还得有Tomcat8镜像和JDK8u镜像和系统基础镜像以及原始镜像。
所以镜像自然就会非常多了,
由于都是基于一个base镜像打出来的,所以底层环境,工具、账号开局的都是一样的,账号ID也是一样的,这就解决了NFS如果ID不一致的问题(回头补一个NFS的章节梳理下这个问题)
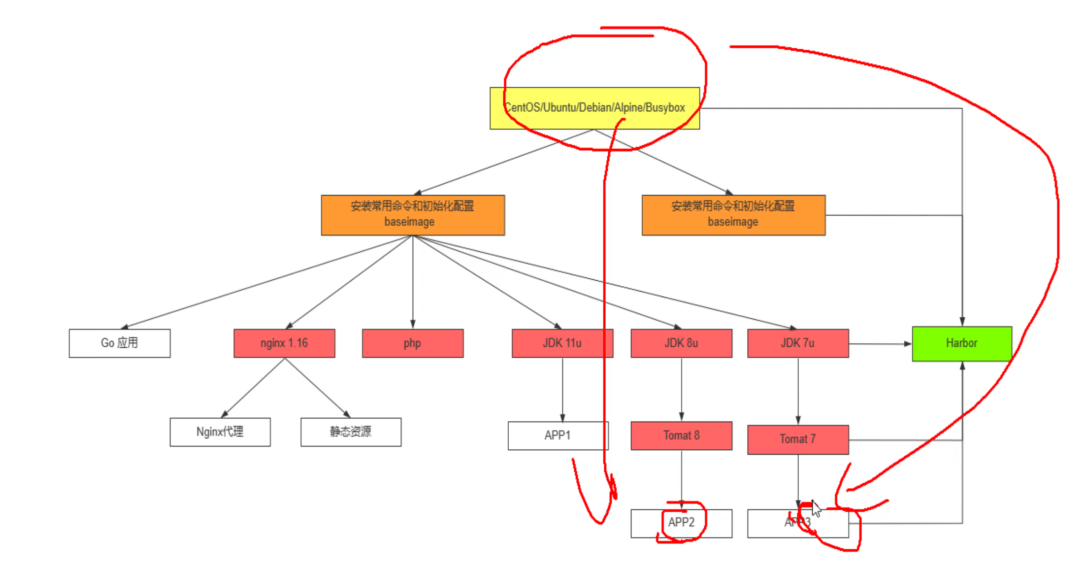
如果非要按下图👇红色箭头来一步到位的方式来打镜像

也不是不行,只是APP2和APP3都是直接从原始镜像制作出来的,这样环境可能是不统一的,就算一个人做出来的,环境也是基本不一致的,维护不好。
镜像制作出来,不要本地存放,要上传到仓库服务器harbor统一安置,其他机器都从harbor拉去。
用commit这种方式制作出来的镜像,也就是从容器进去手动安装配置的结果,这种方式过几个月你都压根记不起来当初你在容器里做了哪些配置,然后commit出来的镜像里带了哪些功能,维护很不方便。这种方式也无法自动化,因为没有一个文档性的东西把历史操作存起来,都是临时性的操作,不好规范化,脚本化,不好运维。
好处就是commit命令会了,基本就会制作镜像了,哈哈。
生产是不用这种方式制作镜像的。
自动(批量执行)制作镜像
需要一个脚本文件( 好比ansible剧本 ),里面定义了如何来创建定制镜像的详细过程。
该文件自然有自己的格式,语法。也就是dockerfile里的常用10来个cli的学习。以及docker build命令依据dockerfile文件来创建镜像。
docker build -t xxx:v1.0 . # -t 后面跟的是镜像名词和版本tag, .就是相对路径,默认就找Dockerfile这个文件。
docker build -t xxx:v1.0 -f /xx/xx/xx/file001 # -f 手动指定文件,就不使用默认的Dockerfile文件了。
而这个默认dockerfile其实是有固定大小写名称的👇Dockeffile

所以每个镜像都用docker build + Dockerfile来创建的,

这么多镜像,是不是都叫Dockerfile不就冲突了嘛,所以需要用文件夹区分开来。
关于Dockerfile们的存放路径,可以按上图,跟着镜像存放,也可以单独放到独立的文件夹下分门别类
mkdir -p /data/dockerfile/{base/{ubuntu,centos,alpine,busybox},web/{jdk,nginx,tomcat}}

将来这些分类下面就都会有一个Dockerfile
比如你要做nginx镜像,就得先去alpine或者centos制作操作系统镜像。
wifi故障案例
故障现象:开大会的时候,FTP传文件速度只有100KB/s;
故障复盘:
1、笔记本在夹层楼道第二个台阶处连接到1F夹层会议室里的AP后,此时信号处于中接近弱的状态,此时FTP传输文件就是50KB/S,
2、然后将笔记本移动到夹层会议室里,此时WIFI信号开始变强,但是FTP的速度并不会上涨
3、然后删除ftp的任务,重新传输,此时速度才会肉眼可见很快的达到2MB/s的样子。
用户行为导致的故障可能分析1:
1、用户的笔记拿到休息区的柜子上的时候,wifi信号还吊死在别的AP上,导致信号弱。
2、用户打开FTP后进行传输的时候,wifi信号是弱的,此时ftp速度很慢。
3、等到wifi连接稳定(切换到最近的AP)信号变强,但是FTP速度只会随着信号变弱而变慢,并不会随着信号变强而变强。
4、此时需要删除FTP任务,重新进行文件传输,让FTP重新协商。
用户行为导致的故障可能分析2(该故障方式已复盘):
1、用户在二楼的时候就已经开始用wifi传输文件了,然后笔记本移动到1楼休息区的时候经过楼道wifi变弱了导致FTP速度变慢;
2、等到用户wifi稳定后(切换到最近的AP)信号变强,但是FTP速度只会随着信号变弱而变慢,并不会随着信号变强而变强。
3、此时需要删除FTP任务,重新进行文件传输,让FTP重新协商。
应对方法:
用户到哪里,就断开WIFI重连一下(该操作确保终端就近连接AP),然后再进行FTP或者其他文件的传输 ( ”然后“ 的道理就是:确保wifi稳定后再传输数据,防止信号不稳定的时候,那时软件传输数据的时候是认为网络通道是狭窄的,等信号强了有的软件可不一定能够快速探测到通道OK了从而给你加速传输)。
国内paypal电信拨号线路突然打不开
1、故障现象
用户所在线路未电信拨号线路,之前可以登入国内的paypal,今天打开很慢一直转圈圈好久才出页面,登入就登不进去
2、分析
首先了解:虽然和本次故障不相干
https://zhuanlan.zhihu.com/p/663322201
其实F12看到www.paypalobjects.com很多URL都是走的的这个域名,但是该域名通过电信线路就打开很慢,加载慢,但肯定不是DNS问题,发现该域名IP是美国IP:内部解析和外部解析一致,也就是说内部并没有做任何dns的设置。

结合联通海外线路一般是比电信要好的这么一个普遍共识,所以切到联通测试发现打开速度杠杠的。
3、处理方法
切换到联通线路就行
至于电信拨号打开慢,登入不上,又不是公司网络问题,理由很简单:ip一直有监控60多天地址没变过,用户之前ok,现在不行,经测试发现确实不行,说明就是ISP自己的问题。此类故障统一切换线路就行了。怎么切?切用户啊,因为paypal涉及很多地址,不可能全部一条条打到联通线路去,只能且用户,并告知用户他的出口线路已切的情况。