第7节 Docker自动制作镜像常见指令说明
ENV 设置环境变量
注意是shell的环境变量,而不是普通变量
之前 run一个mysql容器设置变量的方法,就是基于EVN实现的👇


当时那个mysql容器里的变量就是通过-e来传递的。
#变量赋值格式1
ENV <key> <value> # 此格式只能对一个key赋值,<key>之后的所有内容钧会被视作其<value>
#变量赋值格式2,此格式可以支持多个key赋值,定义多个变量建议使用该格式,减少镜像层
ENV <key1>=<valule1> <key2>=<value2>\
<key3>=<value3> ...
#如果<value>中包含空格,可以反斜线\进行转义,也可以通过对<value>加引号进行标识;另外,反斜线也可以用于续行。 续行,可还行~ 老师词汇不错~
#只使用一次变量
RUN <key>=<value> <command>
#引用变量
RUN $key
#变量支持高级赋值格式
${key:-word}
${key:+word}
去看看官方mysql的ENV配置


发现就2行,也没看到密码的变量,发现有个脚本

找啊找啊,找到了👇

就是说人家还是通过脚本整体去搞定变量这件事了。
下面还是用ENV的方式来定义吧

run起来看下变量是否进去了

ok👆

注意观察CACHED

再次build可见

现在的RUN sed 那一行也是之前做过的,所以这里就是CACHED,利用的缓存了,这就是分层了。
这是build的时候定义的环境变量,如何在后面再去修改呢,-e咯

多个-e就是改多个

ENV的跨阶段有效性
再看个阶段状态,从Dockerfile build成image ENV是有效的,然后ENV还在image RUN 成容器的时候也有效,也就是说ENV环境变量设置跨了两个阶段,其实肯定的,第一个阶段是定义,第二个阶段是应用嘛,但是作为类比,其他的指令就不是了比如RUN 比如CMD ARG等👇

举例RUN指令只在build的时候才有效


RUN只在build阶段有效,RUN起来是不会生效的,证明如下

这小段👆内容呢,其实作为我来讲,压根不会有这个困惑,①build build, build完了Dockerfile里的东西就算用过了,不会再持续生效,这才是常理 ②build的东西持续到run生效,其实ENV只是设置了环境变量,从而再run起来变量当然生效,你不能说run起来ENV这个动作还在,对吧,压根没有的困惑,被解释成了一片所谓的知识,这就是这段文字的我的个人理解。
但是这个图确实有意义,它明确指出了哪些命令在哪个阶段起作用的,除了ENV我认为不应该也出现在run阶段,因为build完了的变量是持续的,而不是ENV这个动作是二次生效的。以下有证明改图的右边的EVN是不存在的,常识性的东西。

变量高级用法

Dockerfile里一样这么用

讨厌的咧~

变量的作用范围
然后注意两个RUN指令之间没有继承关系,我说的是变量不会继承

👆图中红箭头并不会集成变量,所以结果test里还是ming # 因为第二个RUN应该是独立的,name依旧为空,所以author=ming👇

改成一条RUN就行啦

由于是一个RUN指令里的name,所以能够继承,所以author高级赋值就依据name里的值为123了👇

两个RUN之间不能继承,但是RUN可以继承上面的ENV啊,ENV是环境变量了,肯定OK的,RUN好比函数里的变量属于local本地局部变量。


上图👆奇怪没有看到ENV赋值的语句在build中呈现。
总之ENV和RUN的研究就差不多了,当然-e去覆盖只是覆盖的一摸一样的那个变量,不能说你build的时候z=x+y,然后-e 赋值x,z就变了,这是不可能的,又不是python的列表字典赋值--指针的意思。所以要注意别被人带偏了。上图的-e都是无所谓的参数只是放在这里看看。
然后变量高级赋值的+-补充理解

这里有一个高级赋值的案例,是用在监听socket上的写法

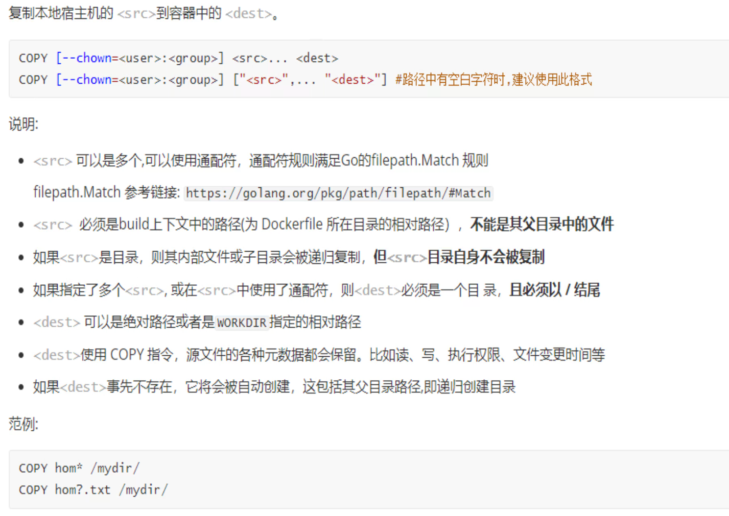
COPY复制指令
把脚本复制到镜像里
copy的时候可以顺带改属性

给执行权限

看下效果

这就在容器里的根目录下生成了test.log文件里面的内容如上👆
COPY的是源文件,必须是 ①相对路径 + 且 ②是Dockerfile的同级或下级目录

ADD复制和解包指令
比COPY多一个直接解包的功能
1、先准备一个打包文件



所以mv xxx ~-/ 就是将当前文件xxx移动到上一个工作目录中
2、然后用ADD指令复制并解压到镜像里


看看alpine官方的Dockerfile也是用的ADD

CMD容器启动命令
CMD就是指定一个命令作为容器启动的默认命令。
一般服务性的容器就是CMD是挂前台,这样容器运行后就不会退出
这个前面梳理过了👇


启动服务的时候,将服务最终的前台服务进程写在CMD后面
CMD和RUN的不同
CMD和RUN都是执行命令,但是阶段不同,RUN是build的时候用过就用过了,CMD是容器run起来的时候才会生效的。

也就是说CMDbuild的时候是不生效的,而docker run的时候才起作用,这个确实要注意的。
制作基于alpine的自定义nginx镜像
# 准备相关文件
# 先定义文件目录结构,分门别类base、web分开来
mkdir -p /data/dockerfile/{base/{ubuntu,centos,alpine,busybox},web/{jdk,nginx,tomcat}}
mkdir /data/dockerfile/web/nginx/1.26.0-alpine/
cd /data/dockerfile/web/nginx/1.26.0-alpine/
wget https://nginx.org/download/nginx-1.26.0.tar.gz
echo Test Page based nginx-alpine > index.html
cp ../1.26.0-centos7/nginx.conf .
cat nginx.conf
user nginx
worker_processes 1;
daemon off;
...
location / {
root /data/nginx/html;
....
# 编写Dockerfile
vim Dockerfile
cat Dockerfile
FROM alpine-my-base:3.19.1
LABEL maintainer="oneyearice <oneyearice@gmail.com>"
ENV NGINX_VERSION=1.26.0
ADD nginx-$NGINX_VERSION.tar.gz /usr/local/src/
RUN cd /usr/local/src/nginx-$NGINX_VERSION && ./configure --prefix=/apps/nginx && make && make install && ln -s /apps/nginx/sbin/nginx /usr/bin && addgroup -g 2024 -S nginx && adduser -s /sbin/nologin -S -D -u 2024 -G nginx nginx
COPY nginx.conf /apps/nginx/conf/nginx.conf
ADD index.html /data/nginx/html/index.html
RUN chown -R nginx.nginx /data/nginx/ /apps/nginx/
EXPOSE 80 443
# 这里由于修改了配置文件,配置文件里有daemon off前台运行了,所以直接nginx一敲就行了
CMD ["nginx"]
# 如果利用默认配置文件就需要手动前台运行
#CMD ["nginx","-g","daemon off;"]
# 构建镜像
vim build.sh
cat build.sh
#!/bin/bash
#-----------------------------------------------------
docker build -t nginx-alpine:1.16.1 .
下面是实验过程,比上面的配置文件少了一个自定义配置文件 还少了 端口暴露,要注意下

build一下

很顺利👆
run一下看看

ok跑起来了👆

测试OK

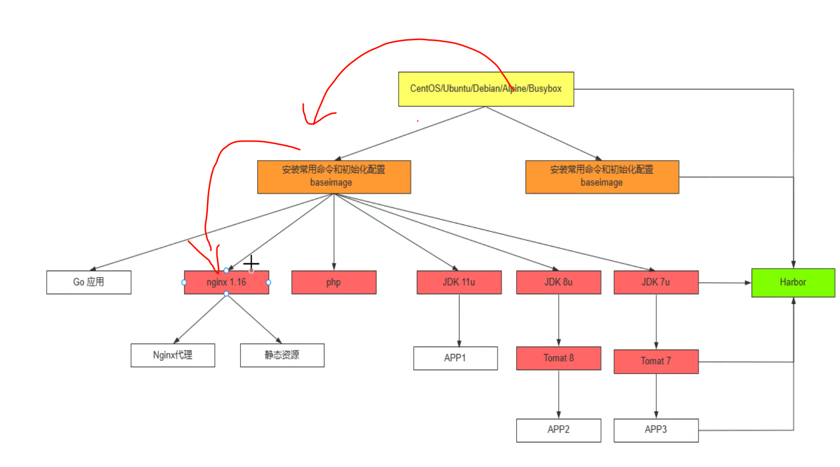
这样就制作出了一个镜像,同时也是按照 OS基础镜像-----安装常用命令得基础镜像------应用镜像得思路来弄得。

可惜的是上面的镜像没有把log做出来,人家官方的log直接就是能👇看得到下图是官方的log

看看人家官方的日志,关于日志前面有讲过的

分析下为什么我的alpine定制的nginx没有logs

所以其实是少了这个动作应该,

试试,在web01的容器里直接修改看看

好像不行没日志出来👇

去看看人家的好像这么tail也看不到

于是再看看自己的docker logs
有了!!,哈哈,原来上面的做法是对的,

只不过tail 看不到stdout罢了,所以将上面的操作改写成Dockerfile就行了
自定义的nginx-alpine做好日志
1、自己折腾方法1--就不丑

重新build
run
就ok啦

而且官方就是这么做的👇

2、人家的做法2-也挺好
你tail access.log 那error.log呢,这不是错误日志没有STDERR了,没有屏幕输出,怎么docker logs查看呢。 所以视频里老师就tail /apps/nginx/logs/* 牛逼哈哈哈也行~

buid后run,再logs看看👇

这里再次复习一问题
docker run运行一个容器,端口映射为8080,一段时间之后忘记当初运行容器的命令,请问如何修改映射的端口为80。
1、首先题目要看到,你说停掉重新run,run的选项你知道嘛?你说就那几个,对,万一人家用了非常规的选项呢。
2、所以处理方法有三,
①就是前文讲过的去修改分层文件里的配

②或者还可以,在你已经安装了runlike第三方工具的前提下,可以直接看出当初run的所有默认和非默认的选项,
③或者还可以,inpsec自己去一个个看也可以找到当初run的配置选项。

汇总

👆上图的kill好像也不怎么用,然后--restart always肯定要用 不过要注意一个细节就是👇

还有一些问题得能够讲清楚,还得继续学习
